广佛典蒲网官网入口
網站輿圖
Rss定閱
您好!接待拜候江蘇金麟化工機器無限公司網站!
世界征求意見函咨詢熱線:
13852624699
網站首頁
對于咱們
走近咱們
企業文明
發賣收集
誠聘英才
消息資訊
公司消息
行業靜態
罕見題目
產物中間
熔鹽泵
其余泵
軸流泵
自吸泵
脫硫泵
化工泵
漿液泵
液下泵
聲譽天資
企業文明
工程案例
接洽咱們
您的地方:
首頁
>
產物信息
>
化工泵
>
S、SH型中開泵
產物展現
熔鹽泵
其余泵
軸流泵
自吸泵
脫硫泵
化工泵
漿液泵
液下泵
詢問電活 0523-84321276
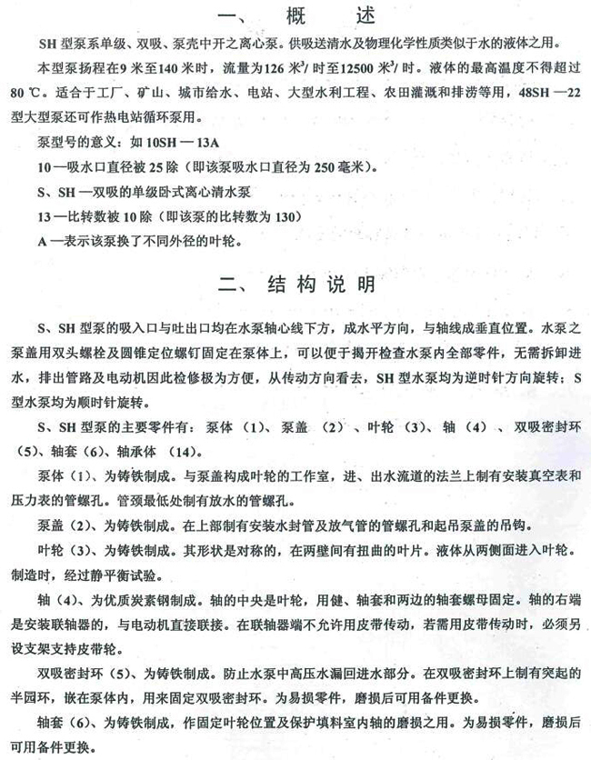
S、SH型中開泵
鼠標點擊:22 表態之時:2016-12-11
【相干保舉】
了解其他SLTYB型四氯化鈦泵
領悟較多PNL型泥漿泵
美女空降:體會很多JLTL型脫硫泵
了解更大CZ型化工流程泵
下一篇:
無
上一篇:
IS、ISR型單級單吸離心泵
洽談德律風
13852624699
qq微信掃解決
千萬頂面